boost電路中二極管的作用與選擇介紹
在Boost電路中,二極管扮演著至關重要的角色,其作用主要體現在以下幾個方面:
在Boost電路中,二極管扮演著至關重要的角色,其作用主要體現在以下幾個方面:
一、隔離功能
當開關管導通時,二極管可有效隔離電感的儲能過程,防止其干擾輸出端電容對負載的供電。具體來說,MOS開關管閉合時,電感能將電能轉化為磁場能儲存起來。而當MOS斷開后,電感則將儲存的磁場能轉化為電能,經過二極管以及電容的濾波作用,形成平滑的直流電壓供給負載。在此過程中,二極管的單向導通特性至關重要,它確保了電能的正確流向以及電壓的穩定輸出。
二、防止能量損失
倘若電路中缺少二極管,開關管導通時電容的放電路徑會增多,從而引發不必要的能量損耗,降低電路效率。二極管的接入則能有效避免這種能量損失,進而提升電路的整體效率。
三、導流定向
二極管的單向導電性明確了電流的流動方向,確保電流只能沿單一方向流動。這對于電路的正常運行和能量的有效轉換極為關鍵。在Boost電路里,該單向導電性可防止電流反向流動,減少了能量的浪費。
Boost拓撲原理圖解析


Boost電路的拓撲原理圖與Buck結構相似,其具有兩種工作狀態。當MOS管截止時,

電流經電感、二極管為負載供電,此時二極管近乎等同于導線。若此時電路切換至另一種狀態,

即MOS管導通,因MOS管完全導通時電阻極小,通常僅為幾十毫歐,Vmos電壓也極低,通常零點幾伏甚至更低。

電流經電感、二極管為負載供電,此時二極管近乎等同于導線。若此時電路切換至另一種狀態,

即MOS管導通,因MOS管完全導通時電阻極小,通常僅為幾十毫歐,Vmos電壓也極低,通常零點幾伏甚至更低。
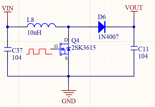
假設電路中未配備二極管D4,由于輸出電容C7的存在,其處于較高電壓狀態,此時電容會通過特定路徑經MOS管向地放電,造成能量損失,降低Boost電路的效率。而若在電路中增設二極管D4,憑借其單向導電性,當MOS管導通時,二極管反向截止,輸出電容C7便不會向地放電,電流經電感、MOS管回流至地,電感在此過程中儲存磁場能量,為后續的升壓操作做好準備。
綜上所述,二極管在Boost電路中的存在,有效避免了輸出電容放電通路的形成,從而減少了不必要的能量損耗。
Boost電路中二極管的選擇要點
反向電壓與正向導通壓降 :所選二極管的反向電壓應高于輸出電壓Vo,并預留一定余量,同時正向導通壓降越小越理想。
正向電流參數 :二極管的平均正向電流If需高于負載最大電流Iload,正向峰值電流Ifsm要高于電感峰值電流Il_peak,并預留余量。
反向恢復時間 :二極管的反向恢復時間Trr應盡可能短,以滿足電路快速切換的需求。
〈烜芯微/XXW〉專業制造二極管,三極管,MOS管,橋堆等,20年,工廠直銷省20%,上萬家電路電器生產企業選用,專業的工程師幫您穩定好每一批產品,如果您有遇到什么需要幫助解決的,可以直接聯系下方的聯系號碼或加QQ/微信,由我們的銷售經理給您精準的報價以及產品介紹
〈烜芯微/XXW〉專業制造二極管,三極管,MOS管,橋堆等,20年,工廠直銷省20%,上萬家電路電器生產企業選用,專業的工程師幫您穩定好每一批產品,如果您有遇到什么需要幫助解決的,可以直接聯系下方的聯系號碼或加QQ/微信,由我們的銷售經理給您精準的報價以及產品介紹
聯系號碼:18923864027(同微信)
QQ:709211280

