單片因其穩定簡便而經久不衰,但是大家在應用單片機時始終在為一個事情煩惱,那就是好多產品都對功耗都是有強烈的管控,要求越小越好甚至0功耗。因為單片機的一些產品背景是供電電池非常小的,此時必須考慮功耗問題。
基于以上的功耗問題,各家都在努力做出改變,比如單片機 廠家,一直在致力于將單片的待機功耗設計的更低,因此現在的單片機待機功耗基本都是微安級別。客戶的欲望永遠滿足不了,當有微安級單片機出現時,客戶又想要更低功耗的,因此又有極少數的廠家設計出了nA級的睡眠待機功耗的單片機,但成本非常高,這時又有一個問題,那就是客戶還要求低成本。因此在單片機功耗設計這一塊挑戰很大。
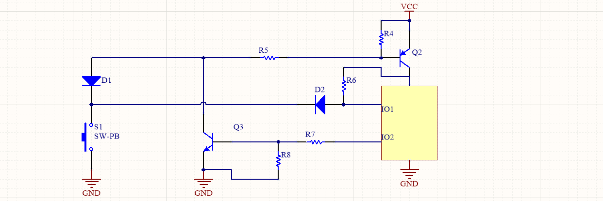
今天給大家介紹一個別出心裁的辦法非常簡單又非常低成本的降低單片機待機功耗的辦法,下面是設計電路圖。


上圖即為一個零功耗待機的單片機供電電路圖,此電路圖中,三極管Q2和三極管Q3控制整個單片機的供電。單片機的引腳也調用了兩個用來組合控制。其中IO1引腳用來檢測開機按鍵,以用來喚醒單片機正常工作,另一個單片機IO口IO2的作用是當IO1口喚醒單片機以后,立即輸出一個高電平,達到自鎖的效果,此時松開按鈕,單片機也是正常工作。而按鈕還可以執行其他功能,電阻R6是將空閑時開關電平固定為高電平。
下面具體分析此電路的啟動過程:


當我們需要單片機工作時,第一步,圖中紅色1,按下按鈕,第二步,圖中紅色數字2,VCC的電經過電阻R4,三極管Q2的eb極電阻R5,二極管D1以及開關S1,流向GND,此時流過三極管基極的電流驅動打開整個三極管Q2,因此VCC向單片機供電。第三步,單片機IO1的電經二極管D2,開關S1流向GND,此時單片機會檢測到IO1被拉低,判斷有開關按鈕按下,立即執行圖中紅色第四步,IO2引腳輸出高電平,經電阻R7三極管 be極流向GND,驅動打開三極管Q3,當三極管Q3被打開以后,三極管Q2就會被一直拉地,持續為單片機供電。即便開關按鈕松開也沒有關系。
下圖為單片機待機時的電路狀態


當單片機接到待機命令之后,IO2口就會輸出低電平,此時三極管Q3會立即因為沒有驅動電流而截止,連鎖反應,三極管Q3也會因此截止,至此單片機進入待機狀態,整個VCC完全斷開,進入零功耗狀態。
這個電路中,三極管Q1是為MCU工作時供電主力開關,二極管D1的主要作用是防止自鎖形成后單片機IO1口被強拉到低電平,假設無二極管D1,那么IO1的電平就會經三極管Q3下地,變成長低。此時多功能按鈕就會失效。二極管D2的主要作用是防止待機時,電經過電阻R4,電阻R5,二極管D1,進入單片機,造成功耗浪費。
〈烜芯微/XXW〉專業制造二極管,三極管,MOS管,橋堆等,20年,工廠直銷省20%,上萬家電路電器生產企業選用,專業的工程師幫您穩定好每一批產品,如果您有遇到什么需要幫助解決的,可以直接聯系下方的聯系號碼或加QQ/微信,由我們的銷售經理給您精準的報價以及產品介紹
〈烜芯微/XXW〉專業制造二極管,三極管,MOS管,橋堆等,20年,工廠直銷省20%,上萬家電路電器生產企業選用,專業的工程師幫您穩定好每一批產品,如果您有遇到什么需要幫助解決的,可以直接聯系下方的聯系號碼或加QQ/微信,由我們的銷售經理給您精準的報價以及產品介紹
聯系號碼:18923864027(同微信)
QQ:709211280

