本文介紹了一些在系統中采用低端驅動器的常見應用。這些電源變壓器的驅動器涉及隔離的柵極MOSFET。將包括必要的計算以及圖形數據,以更好地展示所做的評估。
在許多中低功率應用中,低側(接地參考)MOSFET由PWM控制IC的輸出引腳驅動,以切換感性負載。如果PWM輸出電路可以以可接受的開關時間驅動MOSFET而不會耗散過多功率,則此解決方案是可以接受的。
隨著系統功率需求的增長,開關和相關驅動電路的數量也隨之增加。隨著控制電路復雜度的增加,由于接地和噪聲問題,IC制造商省略板載驅動器變得越來越普遍。
當重要的是提高效率和提高電源VIN密度時,越來越多地使用同步整流器(SR)代替標準整流器。隔離式功率級通常在每個整流支路中提供數十安培的電流,以并聯兩個或多個低阻MOSFET,這些器件需要電流脈沖達到幾安培才能在所需的100ns以下時間切換器件。
外部驅動器可以提供這些高電流脈沖,并提供一種實現時序以消除直通并優化效率以控制SR操作的方法。此外,驅動器可以將邏輯控制電壓轉換為最有效的MOSFET驅動電平。
低端驅動器還用于驅動變壓器,這些變壓器提供隔離的MOSFET柵極驅動電路或跨電源隔離邊界的通信。在這些應用中,需要驅動程序來處理特定于變壓器驅動的問題。
低端驅動程序,盡管通常將其表示為理想的電壓源,它可以提供或吸收由電路的串聯阻抗確定的電流,但實際上,驅動器可用的電流受到分立或集成電路設計的限制。
本說明從應用程序的角度回顧了驅動程序的基本要求,然后研究了在實驗室工作臺上測試和評估驅動程序當前功能的方法。
鉗位電感開關
圖1中的簡化升壓轉換器提供了具有鉗位電感負載的典型電源電路的原理圖。當MOSFET Q導通時,輸入電壓VIN施加在電感L兩端,電流以線性方式上升,以將能量存儲在電感中。
當MOSFET關斷時,電感器電流流過二極管D1,并在電壓VDC時將能量傳遞到COUT和RLOAD。假定電感器足夠大,以在開關間隔期間保持電流恒定。


簡化的升壓轉換器
MOSFET導通成為鉗位電感負載的電路波形如圖2所示。


MOSFET在感性負載下導通
圖3表示在MOSFET導通過程的各個時間間隔內激活的柵極電流路徑。


MOSFET導通期間的電流路徑
RG表示MOSFET內部柵極電阻與任何串聯柵極電阻的串聯組合。RHI代表驅動器的內部電阻,其有效值在整個開關間隔內都會變化。
同步整流器操作
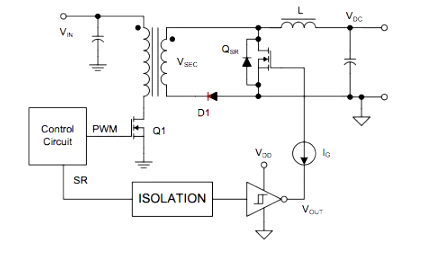
用作同步整流器(SR)的MOSFET的開關間隔與鉗位感性負載的情況明顯不同。圖4顯示了一個簡化的正激轉換器功率級,它具有一個同步整流器QSR代替了續流二極管。


簡化正激轉換器
在此示例中,控制電路生成的SR信號越過隔離邊界,以使同步整流器QSR保持導通狀態,而Q1處于斷開狀態。但是,SR信號應命令QSR在Q1導通之前將其關閉,以向變壓器施加正電壓。圖5顯示了四個時間間隔,用于說明同步整流器的關斷順序。


SR MOSFET關斷
在關斷之前,MOSFET通過電阻通道RDS傳導負載電流IL,并且漏極至源極的電壓為負。在圖7(a)中,驅動器的輸出為低電平,并且CGD和CGS的組合在以下給定的時間間隔內并行放電:
t_ {off} =分數{Q_ {Q,SR}} {I_ {G}}
其中,將[tex] Q_ {Q,SR} [/ tex]定義為:
Q_ {Q,SR} =(C_ {GS} + C_ {GD,SR})。V_ {DD}
離散或集成驅動器
可以使用作為預設計模塊的離散晶體管或集成電路解決方案來設計外部驅動器。要選擇解決方案,設計人員必須評估競爭的尺寸,功能,成本以及要涵蓋的應用程序的整體范圍。無論選擇哪種驅動程序,都有一些共同的要求。
集成或離散設計的驅動器需要一個本地旁路電容器來提供在開關間隔期間傳送的高電流脈沖,并且可能在驅動器和PWM電源VDD之間包括一個電阻。
通常,驅動器靠近MOSFET柵極-源極連接時影響最大,以最大程度地減小寄生電感和電阻效應。
可以使用雙極型晶體管設計離散解決方案,如圖6所示。NPN/ PNP圖騰柱具有由PWM輸出驅動的同相配置。該電路可防止雙極性階段的直通,因為一次只有一個圖騰柱器件可以正向偏置。
在雙極共射極配置中,驅動信號必須具有快速邊沿以提供快速切換,并且應注意,MOSFET柵極在高電平或低電平時未歐姆連接至電源軌。


分立雙極晶體管驅動電路
圖7所示的PMOS / NMOS版本具有自然反相功能,因此需要反相器遵循PWM信號極性。該電路提供了軌到軌操作,但是直通是設計中必須考慮的問題,因為當公共柵極節點電壓處于VDD范圍的中間部分時,兩個器件都可以導通。
使用分立驅動器方法會導致更多的組件,這需要更多的PCB板空間以及更多的組裝和測試時間。較高的組件數量可能導致更多的采購成本和可靠性問題。如果輸入信號來自邏輯電路或低壓PWM,則分立驅動器需要附加電路以將邏輯電平轉換為電源驅動電平。
集成電路驅動器除了具有大的脈沖電流能力外,還具有其他重要優勢。采用3x3mm封裝的新型集成雙驅動器和采用2x2mm封裝的單個驅動器包括用于散熱的散熱墊。
與分立式解決方案相比,這些器件所需的電路板空間更少,同時具有增強的散熱性能,因此非常適合于最密集的電源設計。集成到設備中的功能(例如使能功能和UVLO)可簡化使用并減少組件級設計。
為驅動器提供與TTL兼容的輸入閾值已成為慣例,該閾值可以接受從邏輯電平信號到器件VDD范圍的輸入。利用CMOS輸入閾值(2/3 VDD =高,1 / 3VDD =低)的驅動器可以幫助減輕噪聲問題或在驅動器的輸入端設置更準確的時序延遲。
結論
低端驅動器用于驅動功率MOSFET,其應用包括鉗位感性負載開關,同步整流器電路和脈沖/柵極變壓器驅動電路。在重要的MOSFET開關間隔期間,已經詳細介紹了柵極驅動電流與MOSFET開關和過渡間隔的關系。
潛在的驅動程序解決方案;包括分立組件,集成的PMOS / NMOS和復合驅動器在內的組件均經過檢查。強調了各種驅動器電路的一些非理想特性。
沒有一個簡單的統一方法來表征多種可用驅動器的輸出電流吸收和輸出能力。本注釋中介紹的測試電路可用于研究分立和集成電路驅動器的VOUT與IOUT能力,從而能夠評估和比較各種應用中的驅動器。
〈烜芯微/XXW〉專業制造二極管,三極管,MOS管,橋堆等,20年,工廠直銷省20%,上萬家電路電器生產企業選用,專業的工程師幫您穩定好每一批產品,如果您有遇到什么需要幫助解決的,可以直接聯系下方的聯系號碼或加QQ/微信,由我們的銷售經理給您精準的報價以及產品介紹
電話:18923864027(同微信)
QQ:709211280
〈烜芯微/XXW〉專業制造二極管,三極管,MOS管,橋堆等,20年,工廠直銷省20%,上萬家電路電器生產企業選用,專業的工程師幫您穩定好每一批產品,如果您有遇到什么需要幫助解決的,可以直接聯系下方的聯系號碼或加QQ/微信,由我們的銷售經理給您精準的報價以及產品介紹

